人事师资

2024年度雷火竞技高层次人才引进公告

来源: 添加日期:2024-02-01

为做好2024年度雷火竞技高层次人才引进工作,根据《事业单位人事管理条例》(国务院令第652号)和中共安徽省委组织部、安徽省人力资源社会保障厅《关于印发〈安徽省事业单位公开引进人员暂行办法〉的通知》(皖人社发〔2010〕78号)、《关于进一步做好省属高校公开引进工作的通知》(皖人社秘〔2018〕369号)规定,现就我校人才引进有关事项公告如下:

       一、引进原则

      (一)科学评价,择优引进 雷火竞技app下载.

      (二)方式灵活 雷火竞技官网,分层引进。

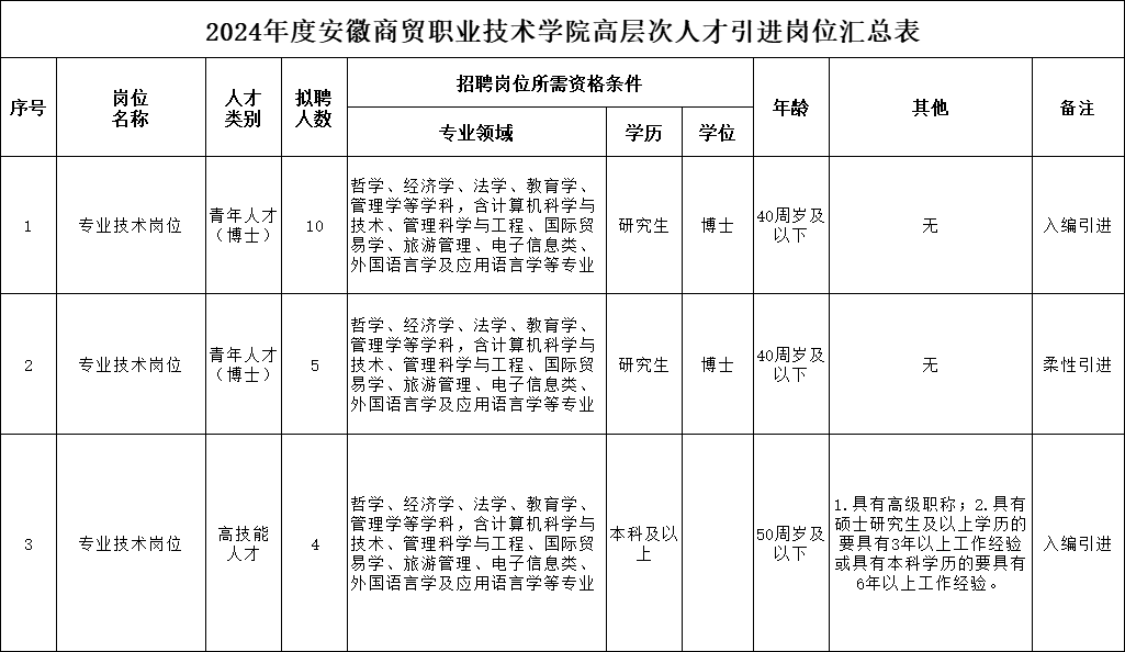
      二、引进岗位计划

     

      详见附件1《2024年度雷火竞技高层次人才引进岗位汇总表》。

      三、政策待遇

      引进人才类别与标准,政策待遇详见雷火竞技组织人事处网站 雷火竞技安卓版

      四、引进条件

      引进对象为符合引进岗位条件且符合《雷火竞技高层次人才引进与管理暂行办法》的人员 雷火竞技ios版,且必须符合以下条件:.

      (一)具有中华人民共和国国籍;

      (二)遵守宪法和法律;

      (三)具有良好的品行和从事高等职业教育的意愿;

      (四)具有岗位所需的专业或技能条件;

      (五)具有适应岗位要求的身体条件和心理素质;

      (六)年龄必须符合引进计划公布的要求 雷火竞技2025版,引进计划中的“40周岁以下”为“1983年2月1日(含)以后出生”,“50周岁以下”为“1973年2月1日(含)以后出生”.

      (七)具有岗位所需的其他条件。

      有下列情形之一的人员,不得报考: 雷火竞技app下载.

      (一)不符合岗位引进条件的人员;

      (二)在读的全日制普通高校非应届毕业生;

      (三)现役军人;

      (四)在各级各类事业单位公开引进中因违反《事业单位公开引进违纪违规行为处理规定》被记入事业单位公开引进应聘人员诚信档案库,且记录期限未满的人员;

      (五)曾因犯罪受过刑事处罚的人员和曾被开除公职的人员 雷火竞技ios版. 受到党纪政纪处分期限未满或者正在接受纪律审查的人员. 处于刑事处罚期间或者正在接受司法调查尚未做出结论的人员.  .

      (六)按照国家,省有关规定,尚在最低服务年限内的机关,事业单位正式在编工作人员 雷火竞技最新版本.

      (七)法律法规规定不得参加报考或聘用为事业单位工作人员的其他情形人员。

      报考者不得报考聘用后即构成《事业单位人事管理回避规定》第六条所列情形的岗位。

      五、引进程序

      (一)报名方式和时间

      1 雷火竞技国际版官网,报考人员在本公告附件栏自行下载填写《雷火竞技高层次人才引进资格审查表》(见附件2),以“姓名+雷火·竞技(中国)-电竞网站+专业”格式命名,发送至邮箱rsc@tashhsm1.cn。高层次人才引进计划自发布之日起实施,招满为止。。

      2 雷火竞技2025版. 请应聘人员在报名时提供以下佐证材料(扫描件或图片):.

      A.居民身份证正、反面;

      B.高等教育各阶段学历、学位证书(持海外学历的,还须提供教育部留学生服务中心出具的学历认证报告);

      C.相关职业资格和技能等级证书、获奖证书、发表的论文论著以及其他科研成果佐证材料等;

      (二)资格审查

      1.资格初审:资格审查组根据岗位要求对应聘人员在邮箱中提交的应聘材料进行简历初选;请应聘人员关注引进邮箱并及时查看资格审查结果(审查未通过者,学校不再逐一通知)。

      2.资格面审:通过资格审查的应聘人员在考核前需进行资格面审,具体时间地点另行通知。资格面审请务必携带以下材料:应聘岗位要求的居民身份证、高等教育各阶段学历、学位证书(持海外学历的,还须提供教育部留学生服务中心出具的学历认证报告)、相关职业资格和技能等级证书、获奖证书、发表的论文论著以及其他科研成果佐证材料等材料(以上材料均为原件)。凡与报考资格条件要求不符或不能按规定提供证件材料的,取消其参加考核资格。未按时进行资格面审且未提前说明原因的,视为自动放弃。其中,属全日制2024年应届毕业生未取得毕业证书的,还须提供本人学生证原件、所在学校盖章的毕业生就业推荐表、本人关于毕业证书专业与报考岗位专业一致的书面承诺等材料。

      3.资格审查贯穿于引进工作全过程,如在引进过程中任何环节发现有违纪违规、材料不齐、提供虚假信息或应聘人员条件不符合引进岗位条件要求等情况的,随时取消应聘资格或解聘。由此造成的后果,由应聘人员本人负责。

      (三)考核

       高层次人才引进考核采取面试、试讲的一种或多种考察方式简化程序引进。具体考核的有关事项另行通知。

      (四)体检和考察

      体检工作按《关于进一步规范全省事业单位公开引进人员体检工作的通知》(皖人社秘【2013】208号)等有关规定执行。

      考察工作根据拟聘岗位的要求,采取多种形式,全面了解掌握考察对象在政治思想、德才表现、遵纪守法、廉洁自律、岗位匹配等方面的情况以及学习工作和报考期间的表现,同时要核实考察对象是否符合规定的报考资格条件,提供的报考信息和相关材料是否真实、准确,是否具有报考回避的情形等方面的情况。

      根据《关于加快推进失信被执行人信用监督、警示和惩戒机制建设的实施意见》(皖办发【2017】24号)等文件精神,考察结束时考察对象仍属于失信被执行人的,考察环节不予合格。

      (五)公示

      根据考核成绩、体检和考察结果,学校集体研究确定拟录取人员,并在雷火竞技网站公示7个工作日。

      (六)签约聘用

      经公示无异议或公示结果不影响聘用的,学校按规定办理有关聘用手续。对违反公开引进规定或与其他单位已签订聘用协议原单位不同意解除的报考人员,取消其聘用资格。

      六、注意事项

      (一)资格面审、考核的时间地点将于考试前在校园网公告栏公布,请应聘者关注学校网站。

      (二)拟聘用人员未能在2024年12月31日前提供引进岗位所要求的相应层次的学历、学位证书等材料的,学校将取消其聘用资格。

      1.留学归国人员须提供经教育部留学服务中心认证的《国外学历学位认证书》。

      2.有聘用单位的,入校报到时,须提供与原单位解除聘用关系的证明材料;若无聘用单位,须托管档案的人才交流服务中心提供无工作单位的证明材料。

      (三)报考人员报名时须真实、准确、有效地提供个人信息,凡弄虚作假或虽通过资格审查但实际与报考条件规定不符的,一经查实,将取消考核、聘用等资格。

      (四)我校对拟聘人员按规定实行试用期制度。试用期满经考核合格后签订正式聘用合同,试用期计入聘用服务期。

      (五)本引进公告由雷火竞技组织人事处负责解释。

      七、学校联系方式

      联系部门:雷火竞技组织人事处

      联系人:孙老师 汪老师

      联系电话:0553-5972766

      邮箱:rsc@tashhsm1.cn

      校址:安徽省芜湖市弋江区文昌西路24号

组织人事处

2024年2月1日

版权所有 © 2019 雷火竞技  地址:安徽省芜湖市弋江区文昌西路24号 邮编:241002