网上团校
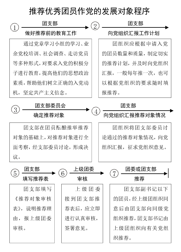
推荐优秀团员作党的发展对象程序
内容来源: 添加时间:2016-03-27

- 友情链接:
- 共青团中央 (雷火竞技最新版本)
- 安徽青少年
- 芜湖团市委
- 中国志愿者
- 中国青年网
联系电话:0553-5971022 Email:sunwoyu@tashhsm1.cn 地址:安徽芜湖弋江区文昌西路24号 邮编:241002
版权所有 © 共青团雷火竞技委员会 2016