通知公告
关于拟推报“挑战杯”全国大学生课外学术科技作品竞赛“人工智能+”专项赛竞赛作品的公示
内容来源: 添加时间:2025-07-13
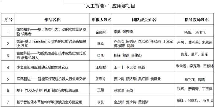
根据《关于组织推报“挑战杯”全国大学生课外学术科技作品竞赛“人工智能+”专项赛的通知》要求及挑战杯赛事规程,我校积极动员,认真组织,经过团队申报,专家评审等环节,拟推荐共计10项作品参加“挑战杯”“人工智能+”专项赛,其中“人工智能+”创意赛3项 雷火竞技,“人工智能+”应用赛7项,具体名单公示如下:.
公示期为2025年7月13日-7月17日,如有异议,请在公示期内向校团委反映 雷火竞技app下载。
联系人:卢老师
联系电话:18955331860
邮箱:tw@tashhsm1.cn
共青团雷火竞技委员会
2025年7月13日

联系电话:0553-5971022 Email:sunwoyu@tashhsm1.cn 地址:安徽芜湖弋江区文昌西路24号 邮编:241002
版权所有 © 共青团雷火竞技委员会 2016