Toggle navigation
部门首页
通知公告
教学新闻
学生服务
教师服务
实训基地
"雷火竞技官网入口" 考试鉴定
党建工作
教师服务
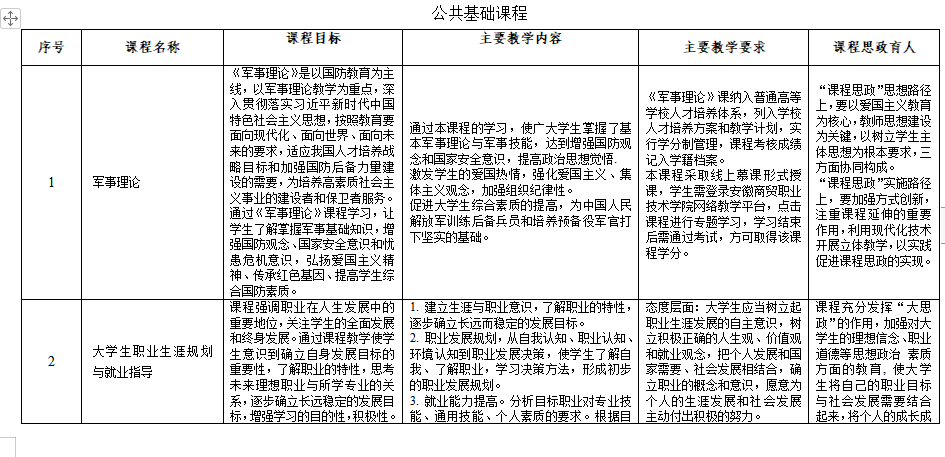
雷火竞技公共基础必修课程简介
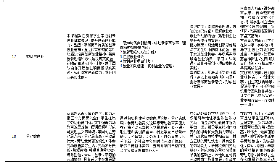
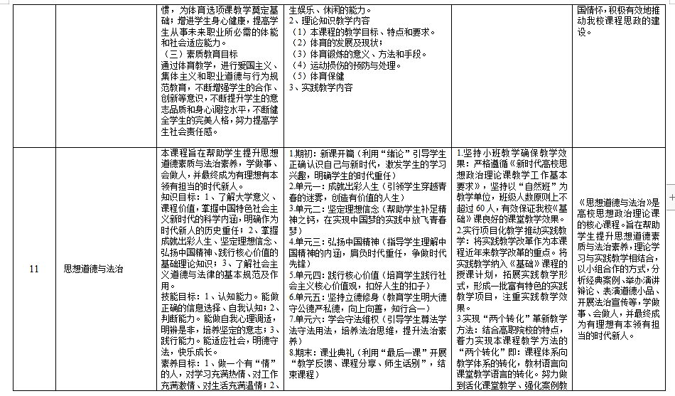
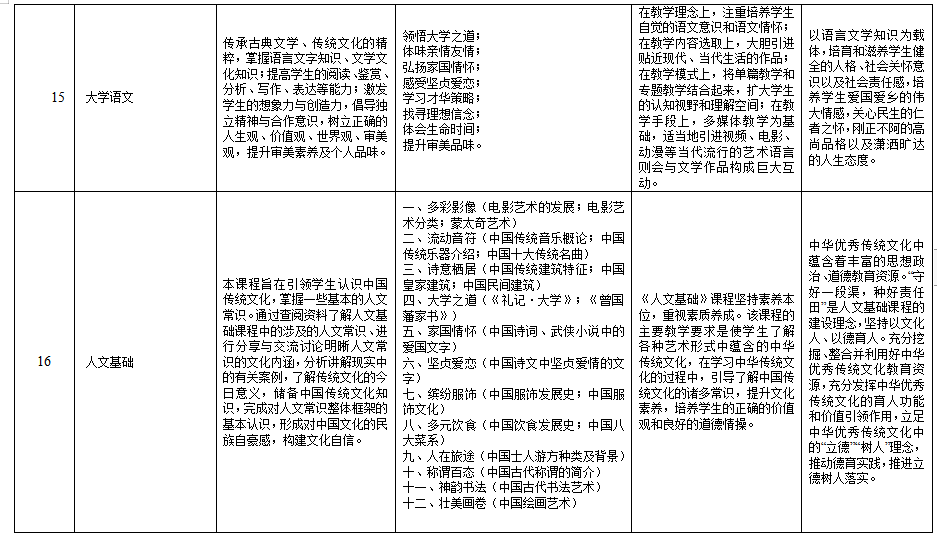
来源:教务处 添加日期:2024-05-28